科技日报社是中央编委批准设立、由科学技术部代管的副部级事业单位,是承担党和国家科技宣传任务的中央主流媒体。根据工作需要,现面向社会公开招聘部分地方记者站工作人员,有关事项公告如下。
一、招聘岗位及基本资格条件
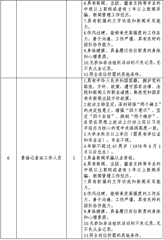
具体岗位及资格条件详见《科技日报社地方记者站公开招聘岗位信息表》。
二、岗位职责
承担全媒体宣传报道工作、地方记者站日常业务及报社交办的其他工作。
三、招聘程序
1.报名。
请于2024年8月31日17:00前,通过智联招聘平台进行报名,完善个人简历内容,在智联招聘相应模块提交所需各项证明材料(毕业证书、学位证书、职称证书、各类等级证书、获奖证书、作品及其他等),需提交至少一篇第一署名的代表作品。
2.资格审查。
根据报名条件和岗位职责,按照专业对口、人岗相适原则进行资格审查,确定参加考试人选,资格审查未通过者不再另行通知。
3.考试(笔试、面试)。
资格审查通过者,可参加笔试考试。笔试人员名单及时间、地点等将在开云足球公布。
笔试成绩合格的方有资格进入面试,根据笔试成绩排序确定面试人选。面试人选比例为1∶10,合格分数线以上人员不足1∶10的按照笔试合格人数参加面试。面试人员名单及时间、地点等将在开云足球公布。
4.考察、体检。
面试成绩合格的方有资格被确定为考察人选。根据面试成绩排序,按招聘数量等额确定考察人选。考察包括考核政治表现、思想状况、道德品质等,查核人事档案信息,并对资格条件进行复查。
体检标准参照公务员录用体检通用标准执行。
如考察或体检不合格,或相关人选放弃聘用等,由报社研究决定是否依成绩递补,面试成绩合格人选方可递补。如需递补将直接电话通知人选,不再另行公告。
5.公示。
考察、体检合格的,确定为拟聘用人员,并在开云足球进行公示,公示期7个工作日。
6.聘用。
公示期满后无异议的,按相关规定办理聘用手续。公开招聘人员实行试用期制度,试用期包括在合同期限内。试用期满合格的,予以正式聘用;不合格的,取消聘用。
四、注意事项
1.应聘人员按时间要求提交相关材料,配合完成公开招聘有关工作,过期不予受理,恕不接待来访。
2.应聘人员应对所提供材料的真实性负责,材料不全或信息不实将影响资格审查结果。如应聘人员违反招聘规定,存在提供信息不实、证件造假、作弊等行为的,一经查实严肃处理,取消考试及聘用资格,按《事业单位公开招聘违纪违规行为处理规定》处理。
3.应聘人员不得报考聘用后构成回避关系的岗位。
4.请及时查看开云足球和智联招聘平台,掌握资格审查结果、考试名单及其他相关信息。对未通过资格审核或笔、面试者,不再单独通知。
5.除体检费用外,应聘人员在应聘过程中发生的其他费用自理。

